首页 > 新闻资讯 > 综合资讯
使用帮助】【发表新文章

王木木诉庞茂琨、张晓刚、黄立平、合美术馆、紫缘酒店

2019.03.10 06:55  来源:MelanieWang2018  发表评论(0)

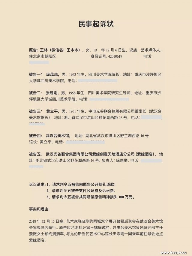
民事起诉状 

原告: 王林(微信名:王木木)女,19xx126日生,汉族,艺术媒体人住北京市朝阳区xxxxxxx,身份证号42010619xxxxxxxxxxxx, 电话:18701358780

被告一:庞茂琨男,1963年生,四川美术学院院长,地址:重庆市沙坪坝区大学城四川美术学院,电话: 

被告:  张晓刚男,1958年生,四川美术学院研究生导师,地址:重庆市沙坪坝区大学城四川美术学院,电话: 

被告三:黄立平,1961年生,中电光谷联合控股有限公司董事长(武汉合美术馆馆长),地址:湖北省武汉市洪山区野芷湖西路16号, 电话:

被告:  武汉合美术馆 地址: 湖北省武汉市洪山区野芷湖西路16 

馆长: 黄立平,电话:   



被告:  武汉光谷联合集团有限公司紫缘创意天地酒店分公司(紫缘酒店), 地址:湖北省武汉市洪山区野芷湖西路16号,负责人:陈同举,电话:027-

 诉讼请求: 1、请求判令被告向原告公开赔礼道歉;

                  2、请求判令五被告支付公证费及诉讼费;

                  3、请求判令被告共同赔偿原告精神损失100元。

事实和理由:

2018年1215日晚,艺术家张晓刚的同城双个展开幕餐后聚会在武汉合美术馆紫缘酒店举行原告应艺术批评家王端庭邀约,并由合美术馆策划研究部主任姜微女士预约滴滴车,与尤伦斯当代艺术中心馆长田霏雨一同乘车前往聚会地点紫缘酒店。

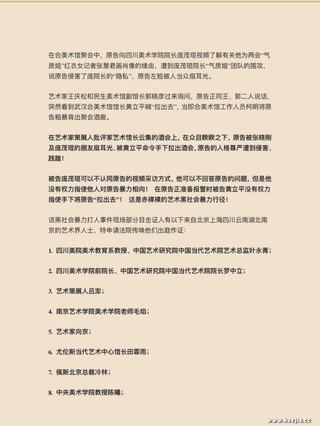
在合美术馆聚会中,原告向四川美术学院院长庞茂琨视频了解有关他为两会“气质姐”红衣女记者张慧君画肖像的缘由,遭到庞茂琨院长“气质姐”团队的围攻,说原告侵害了庞院长的隐私原告左脸被人当众扇耳光。 

艺术家王庆松和民生美术馆副馆长郭晓彦过来询问,原告正同王、郭二人说话,突然看到武汉合美术馆馆长黄立平喊“拉出去”,当即合美术馆工作人员柯明将原告粗暴背出聚会酒廊。      

在艺术家策展人批评家艺术馆长云集的酒会上,在众目睽睽之下,原告被张晓刚庞茂琨的朋友扇耳光、被黄立平命令手下拉出酒会,原告的人格尊严遭到侵害、践踏 

被告庞茂琨可以不认同原告的视频采访方式,他可以不回答原告的问题,但是他没有权力指使他人对原告暴力相向!在原告正准备报警时被告黄立平没有权力指使手下将原告“拉出去”! 这是赤裸裸的艺术黑社会暴力行径!  

该黑社会暴力打人事件现场部分目击证人有以下来自北京上海四川云南湖北南京的艺术界人士,特申请法院传唤他们出庭作证:

1. 四川美院美术教育系教授、中国艺术研究院中国当代艺术院艺术总监叶永青

2. 四川美院前院长、中国艺术研究院中国当代艺术院院长罗中立

3. 艺术策展人吕澎; 

4. 南京艺术学院美术学院老师毛焰

5. 艺术家向京

6. 尤伦斯当代艺术中心馆长田霏雨;

7. 佩斯北京总裁冷林;

8. 中央美术学院教授陈曦 

9. 艺术家朱加;

10. 中央美院教授展望

11. 艺术策展人崔灿灿;

12. 艺术家王广义

13. 云南大学艺术学院教授毛旭辉

14. 艺术家尚杨;

15. 湖北美术学院传媒动画学院院长魏光庆;

16. 武汉合美术馆执行馆长鲁虹 

对此恶意侵害她人人格尊严的暴行,作为聚会的举办人,艺术家张晓刚武汉合美术馆、武汉紫缘酒店应承担侵权责任;庞茂琨、黄立平作为直接侵权人当然更是逃脱不了侵权法律责任!     

为维护原告的权益和人格尊严,为打击严惩艺术黑社会暴行,故诉至法院,请依法判决。

 

                                       具状人:王林(王木木)

 

                                        二零一九年三月八日 


2018年12月15日发生的张晓刚展览酒局黑帮打人事件,过去了近三个月,被告庞茂琨张晓刚,黄立平入选2018年度“中国艺术权力榜”,对他们涉嫌的公开打人事件不闻不问。今天是三八国际女性维权日,庞茂琨在北京民生现代美术馆的个展“相遇在此”开幕,王木木公开向庞茂琨提问:你有什么权力,行凶滋事,无视国法?!

本人王木木将启动对庞茂琨张晓刚、黄立平等有权有势的“涉黑团伙”的一系列维权行动,包括对武汉合美术馆的不实《声明》的民事诉讼,以及对有关部门的不作为发起行政诉讼等。本人微信公号今后将着重揭发艺术圈黑帮黑幕及侵权事件的调查,希望大家支持及关注!


  】【关闭
 


  • 相关画家 

网友评论 共有 0 个关于本文章的评论信息
内 容: